發布時間:
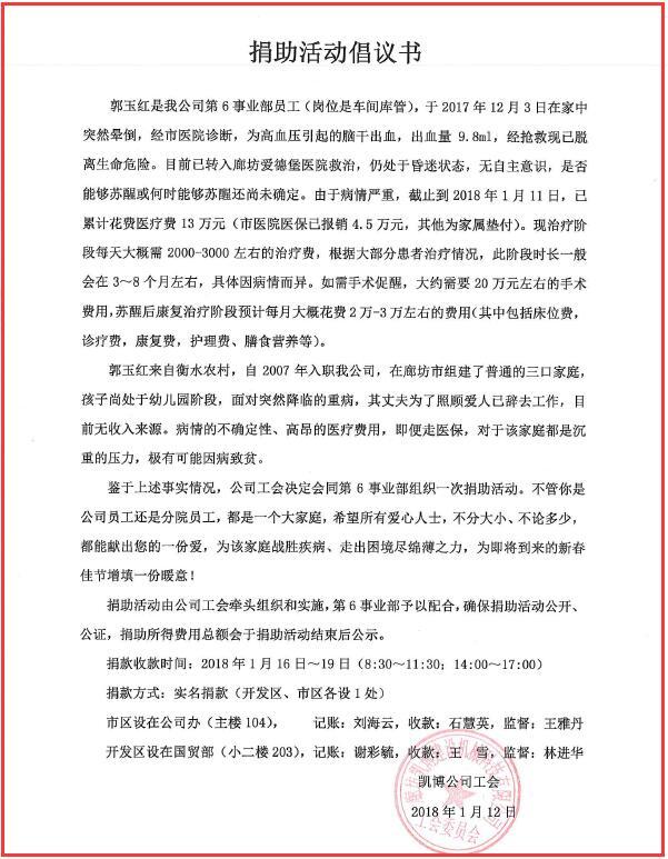
一方有難,八方支援。我公司第六事業部員工郭玉紅(崗位是車間庫管)于2017年12月3日在家中突然暈倒,經市醫院診斷,為高血壓引起的腦干出血,經搶救現已脫離生命危險,目前已轉入廊坊愛德堡醫院救治,仍處于昏迷狀態,無自主意識,是否能夠蘇醒或何時能夠蘇醒還無法判斷。郭玉紅來自衡水農村,自2007年入職我公司,在廊坊市組建了普通的三口家庭,孩子尚處于幼兒園階段,面對突然降臨的重病,其丈夫為了照顧愛人已辭去工作,目前無收入來源。不論經濟層面還是精神層面,病情的不確定性、高昂的醫療費用,對于該家庭都是極其沉重的壓力,極有可能因病致貧。

捐助活動倡議書
凱博公司工會得知情況后,于第一時間發出了“捐助活動倡議書”,立即得到了公司及分院各部門員工的積極響應。各級領導率先垂范、帶頭捐款,其他員工也紛紛伸出援助之手,積極參加到“愛心捐款”活動中來,無需渲染,不分多少,點點愛心像一股暖流在公司及分院這個大家庭中涓涓流淌,匯聚成河。為期一周的捐助活動,共募集人民幣55120元,有236名員工參與其中。

愛心捐款交接儀式現場
2018年1月22日,募捐一結束,工會立即組織了簡潔的交接儀式(地點:公司會議室),總經理李守林、常務副總兼工會主席劉子金、常務副總王東紅三位領導到場,親自將55120元愛心款轉交至郭玉紅家人(愛人及父親)手中,郭玉紅的家人非常感動,向所有伸出援手的愛心人士表示真誠的感謝!

上級工會(北京建筑機械化研究院有限公司)得知此情況后,決定給予郭玉紅4000元慰問金,該筆款項于1月24日下午如數轉交至郭玉紅家人手中。
春節將至,愿郭玉紅早點醒來,戰勝疾病,恢復健康!
關鍵詞
推薦新聞
聯系信息
凱博產業園:廊坊市開發區創業路608號
熱線電話:4000804968
告知:因我公司不斷追求技術創新,網站及相關印刷品資料可能未及時更新,
建議消費者購買前與我公司進行確認,所購產品性能及參數以產品實物為準。
關注我們
關注公眾號
?Copyright
廊坊凱博建設機械科技有限公司版權所有 備案號:冀ICP備05007658號-1
冀公網安備13109802000438號
點擊查看營業執照

